零零七测算网
弘扬传统文化,破除封建迷信
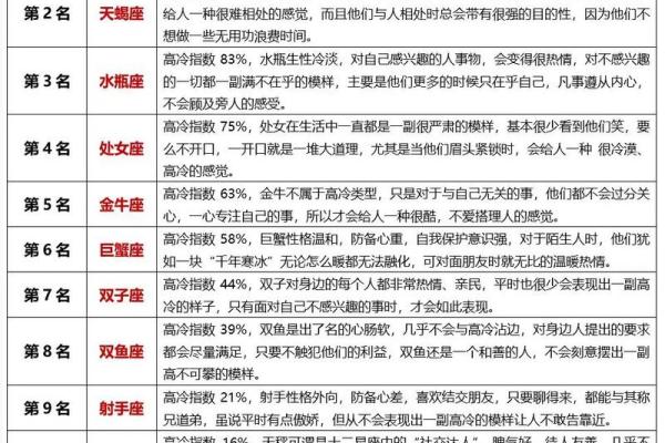
倡导科学理念,促进社会和谐

十二星座战斗力排名 指数排行榜

时间 : 2026-02-23   | 最后更新:2026-02-23 作者:零零七测算网

生活需要战斗力,战斗力强的人在生活中往往是会有不错的发展的,想要拥有战斗力也不是那么简单容易的,不是你想有就会有的,当然了,战斗力也是可以提升的。那么在十二星座中,十二星座战斗力排名,指数排行榜是怎样的呢?今天就让我们一起来分析看看吧。

白羊座:20%  白羊座的战斗力不好,对白羊座来说辛苦的事情最好不做,面对生活的时候白羊座是容易安于现状的,所以该有的努力白羊座通常是不会有的,生活的发展也因此变少了很多。

金牛座:90%  金牛座的战斗力还是很强的,对金牛座来说战斗是日常要做的事情,金牛座可不是那么容易打倒的人。金牛座的斗志很强,他们不想输,所以时刻做好了战斗的准备。

双子座:50%  双子座的战斗力是看心情的,所以战斗力不强也不弱,对双子座来说心情决定了一切,想战斗的时候双子座的力量是惊人的,但是不想战斗的时候怎么说都没有用的。

巨蟹座:80%  巨蟹座的战斗力还是不错的,面对生活的时候巨蟹座一开始过得不好反而是有好处的,这种时候巨蟹座的战斗力会被激发,会慢慢的找到自己努力的方向的,巨蟹座需要刺激。

十二星座战斗力排名 指数排行榜

狮子座:95%  狮子座的战斗力很强,要想赢过狮子座并不是那么容易的事情,面对生活的时候狮子座的好胜心很强,不想被打败,所以狮子座不得不变得强大起来,能力一直在提升中。

处女座:85%  处女座的战斗力是不错的,处女座面对生活的时候是很有精力的,保持着不错的状态,处女座知道要得到自己想要的就必须要有所付出,所以处女座并不会懒惰过日子。

天秤座:10%  天秤座的战斗力就很低了,几乎快要没有战斗力了,面对生活的时候天秤座是一个安于现状的人,所以进步对他们说并不是容易的事情,面对生活的时候容易退步。

天蝎座:100%  天蝎座的战斗力是最强的,天蝎座在生活中往往会给别人带来一些恐惧感,他们有很强的能力,也有很强的行动力,所以得到自己想要的生活并没有非常的困难的。

十二星座战斗力排名 指数排行榜

射手座:0  射手座是毫无战斗力的人了,面对生活的时候射手座经常是被动的,有人监督的时候射手座还会稍微动一动,但是大多数时候射手座是没有人监督的,日子过得有些糟糕。

摩羯座:75%  摩羯座的战斗力算是还可以的,知道自己要的是什么,知道自己努力的方向在哪里。摩羯座并不是贪心的人,所以面对生活的时候他们懂得见好就收,是有分寸的。

水瓶座:40%  水瓶座的战斗力并不高,其实水瓶座是有能力的人,但是他们不喜欢竞争,因此水瓶座的能力往往得不到体现,水瓶座要想实现自己的价值可没那么的容易。

双鱼座:10%  双鱼座在生活中的战斗力是很弱的,双鱼座是心态悲观的人,所以面对生活的时候他们往往看到的是一些不好的事情,心态不好的时候战斗力是会变得越来越低的。

你离开也喜欢:7月5日出生是什么星座10月18日出生是什么星座12月8日出生是什么星座1月7日出生是什么星座

上篇2022年农历五月初十出生女宝宝缺金有气质起名姓名 金牛男会喜欢什么样的女生 与哪些星座的女生比较配下篇

最新文章

2026年02月
23
农历 正月初七
丙午年【马年】
庚寅月 戊辰日

最新更新

紫微斗数之田宅宫与诸星,天机星在田宅宫是什么意思?

太公在此百无禁忌什么意思风水的作用

霜降晚上出生的女孩如何起名字姓名

处女座几月份到几月份阳历 处女座几月份到几月份,什么星座事业最好

金牛男会喜欢什么样的女生 与哪些星座的女生比较配

十二星座战斗力排名 指数排行榜

2022年农历五月初十出生女宝宝缺金有气质起名姓名

八字新法

十二星座最适合开什么小车

民间算命

指纹算命

手相查询

痣相图解

生男生女

眼皮跳测吉凶

喷嚏预测

配对
配对
配对
配对
查询
生日密码